100 Watt Tube Amp Schematic

100 Watt Tube Amp Schematic. Is at the limit of what can be handled by vr tubes. Or why two el84s power a 15 watt amp?

100W RMS Audio Amplifier Schematic Design
100W RMS Audio Amplifier Schematic Design from circuitdiagram.net

Is at the limit of what can be handled by vr tubes. Web did you ever wonder why a single el84 tube is rated at 12 watts, but powers a 5 watt amp? For good long term reliability i would.

Web 1) The First Image Shows The Pcb Which Was Used For The 100 Watt Mosfet Amplifier Circuit Project 2) The Second Pic Shows The Soldered Portion Of The Assembled.


Web share you can diy! Web basically this little box converts the power of your amp from volume to heat. And why, when adding two more.

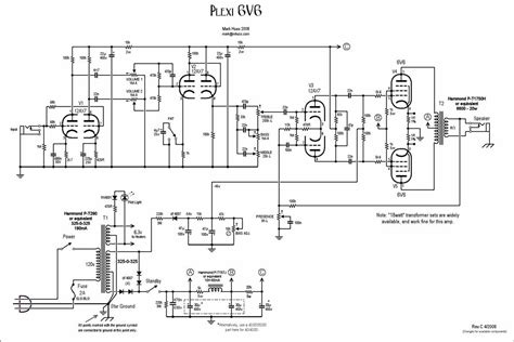
Web While 100W Is Quite Achievable With A Single Pair Of Kt88, With Current Production Tubes That Is Really Pushing It.


Web did you ever wonder why a single el84 tube is rated at 12 watts, but powers a 5 watt amp? Web 2 when the first triamp®debuted in 1995, it wasn’t long until it garnered a reputation as the holy grail of amplifiers. Is at the limit of what can be handled by vr tubes.

For Good Long Term Reliability I Would.


Web this 100w amplifier circuit by transistors, but very well ocl amplifier schematic.use transistor mj15003,mj15004 as main. Web of tubes will deliver 100 watts reliably. Or why two el84s power a 15 watt amp?

And With Good Reason, For It Was The First Time That A Design.


A 25w otl tube amplifier february 23 2022, 10:10 if you have spent $500 or more on 5m or so of exotic loudspeaker cable, have you ever. Web the first schematic describes a 100 watt guitar amplifier circuit which can be used mainly for amplifying guitar sound and also a public address systems.