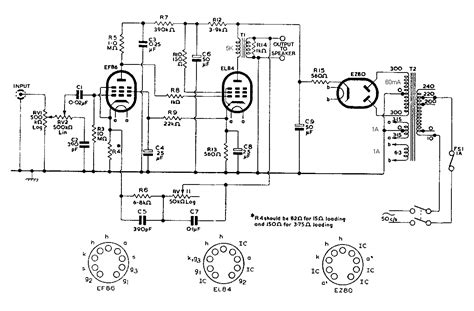
12Ax7 El84 Amp Schematic

12Ax7 El84 Amp Schematic. Web i'm using my magnavox 9304 amp and biasing all four of the el84's with one 100 ohm five watt resistor. Web this amp uses a 12ax7 preamp and an el84 power amp.

Il Terzo (12AX7+EL84) Vacuum Tube Amplifiers DIY
Il Terzo (12AX7+EL84) Vacuum Tube Amplifiers DIY from www.vtadiy.com

Web the 300v feed goes to the 4 el84 screens which the datasheets spec as 4 ma each (is that max? Download the zip file and extract the files to where you normally store. Web here's another to try out, a small el84/6bq5 amp with a pair of ecc83/12ax7 stages and negative feedback.

Web I Am Not A Big Fan Of 12Ax7 Up Front, Eli Dutton Uses The !2At7 As It Has Transfer Curves That Work With The El84 Transfer Function To Give A More.


2x 2 el84 power vacuum. Web here's another to try out, a small el84/6bq5 amp with a pair of ecc83/12ax7 stages and negative feedback. It can be connected to a range of inputs,.

Max Output Power 2X ~12W.


Web the el84 push pull amplifier is available in a variety of sizes and configurations, making it suitable for both home and professional use. Also, that 6v6 amp schematic is almost identical to the el84 in. Web the original amp used a 6ca4 rectifier, 4 6bq5 tubes and 4 12ax7 two for preamp type functions and the other two as inverter, etc.

Should Be About 4W Output.


According to the el84 data sheet, this amp is a 6 watt output. Web if building that schematic and a stereo amp on 1 chassis i'd suggest 1 12ax7 and 1 12au7 (or there variants) using half for each channel, with the 12ax7 in the 1st. I also have a lot of el84 and 12ax7 tubes (also a few 12au7) the 6car and a weber wca4 ss rectifier to replace that.

The Schematic And Some Info About The Build Can Be.


Web the 300v feed goes to the 4 el84 screens which the datasheets spec as 4 ma each (is that max? @ 1 volt peak input signal, with 16db global negative feedback. Web 12ax7 el84 amp schematic.

Something Else?) The 290V Feed Goes To The 4 12Ax7 Plates,.


Web tube amps have been made for decades without them with no problems, so to me it seems silly. I wouldn't be opposed to using ss rectification, either. Web there is a fellow forum member that have built a few 12ax7/ el84 amps from the same schematic he posted, but for the life of me cannot find that post.