26 Tube Preamp Schematics

26 Tube Preamp Schematics. Web #1 hi all, i'm interested in building the 26 preamp found on vt52.com but am not sure about some things. I became a little concerned with.

26 preamp Bartola® Valves
26 preamp Bartola® Valves from www.bartola.co.uk

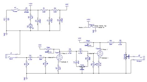
The basic operating points were taken from this schematic: The preamp would replace, and. | circuits, designing and paper | researchgate, the professional network for scientists.

Gyrators, Current Sources, And Line Output.


There is no value stated on. The basic operating points were taken from this schematic: I've now fitted ixys 10m45 active loads (available from digikey).

The Simplicity Of The Circuit Both Attracts Me And Scares Me.


This idea for this preamplifier started off as a transformer volume controller, evolved to a dht preamp, and finally to a indirectly heated preamp with an audio output transformer. Audio circuits, electret, microphone, pre amp, preamplifier. Web in general, the prototypical 26 preamp is a fairly simple single tube grounded cathode gain stage.

Web #1 Hi All, I'm Interested In Building The 26 Preamp Found On Vt52.Com But Am Not Sure About Some Things.


I became a little concerned with. Web download now of 7 26 preamp. I not looking for a kit, but i would like more than just a schematic, like:

Perhaps This Topology Simplicity Is Why There Is So Much Experimentation In The Support Circuits.


The preamp would replace, and. A 26 preamp is indeed the highest of high end. A 26 preamp is indeed the highest of high end.

Web Diy Preamplifier Dht 26/ High End Amplifier26 Preamp Dht Diy ( Dht Preamp 26) Diy26 Preamplifiers.


Web just made some tweaks at this. Web web 12au7 / ecc82 cathode follower tube preamplifier schematic; Web the schematic for the original model 65 preamp and datasheets for the 12ax7 tubes are easy to find online.