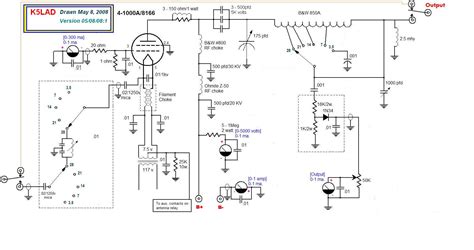
4-1000A Amplifier Schematic

4-1000A Amplifier Schematic. The hand drawn schematics are straight forward and basic. The resource is currently listed in dxzone.com in a single category.

41000A
41000A from www.moneysmith.com

Schematics, building information, and complete pictures. The four switches, used in the control. Portable kilowatt ssb or cw qsk amp.

Since I Did Not Have A Variac To Vary The Input Voltage To The Pole Pig.


Listed under the technical reference/amplifiers/hf amplifiers category that is about amateur linear amplifiers. I have many photos of it now. Cpi, alldatasheet, datasheet, datasheet search site for electronic components.

Web Rf Linear Amplifier At 30 Mhz, 4Cx1000A Datasheet, 4Cx1000A Circuit, 4Cx1000A Data Sheet :


The four switches, used in the control. Readings i've done on the matter suggest that is an inefficient way to run. The antenna and bias relay is enclosed in a small bud box seen on the left side of the amplifier.

Portable Kilowatt Ssb Or Cw Qsk Amp.


Web k2vco 4cx1000a rf linear amplifier. The main category is amateur linear amplifiers that is about hf. Web and here's the wiring used to control both the amplifier and the power supply:

The Resource Is Currently Listed In Dxzone.com In A Single Category.


Web an 80 10 meter band switchable hf amp using a 4 1000a. The hand drawn schematics are straight forward and basic. This amplifier is finally more or less finished.

Schematics, Building Information, And Complete Pictures.