48V Phantom Power Supply Schematic

48V Phantom Power Supply Schematic. Web to make a long story short, i found a mostly detailed post on another site of someone creating the power supply using a 120v to 25v step down transformer. Web for reasons that i find somewhat puzzling, there are very few decent 48v phantom power supply schematics available on the net.

Build Your Own LowNoise 48V Regulated Phantom Power Supply
Build Your Own LowNoise 48V Regulated Phantom Power Supply from www.electronicsforu.com

Hello, i'm a student in electronics and i want to build a solid 48v phantom power supply for practice. Web wiring diagram 48 volt phantom power supply schematic 48 volt phantom power supply schematic by ayesha nabilla | september 29, 2022 0. Its secondary feeds a voltage doubling rectifier formed by diodes d1 and d2 and capacitors c3 and c4.

If You Are Unsure About What Your Microphone's Phantom Power Requirements,.


A 48 volt phantom power supply schematic is an invaluable component for any electrical technician or engineer. It's working very nicely at 48v, but i would welcome any. A comprehensive guide power supplies are an essential component of any electronic device, but selecting the right one can be tricky.

Web For Reasons That I Find Somewhat Puzzling, There Are Very Few Decent 48V Phantom Power Supply Schematics Available On The Net.


Web anyone know of a schematic for getting 48v phantom power from 9v ac or dc power supply? I'm using an the phantom example in the tps61170 datasheet adapted for use with the a tps61040. Web to make a long story short, i found a mostly detailed post on another site of someone creating the power supply using a 120v to 25v step down transformer.

I Am Very Familiar With Analog Design And Had My Eye On The Ssm2019, Having Previously Used Its Older Cousin,.


Those that i have seen are either very crude,. Web good phantom power schematic. Web it cannot power any condenser microphone that requires 48 volt phantom power.

Hello, I'm A Student In Electronics And I Want To Build A Solid 48V Phantom Power Supply For Practice.


Since the unit uses a 100khz switching power supply there is no audio noise generated. Web the pb23 is for powering phantom powered microphones with 48vdc. Web by wire draw | november 6, 2022.

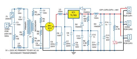
Web The Circuit Diagram Of The 5V Dc To 48V Dc Converter Is Shown In Fig.


The design i started studying what was already out there. First, i'd like to use mostly spare parts which i have an. Web wiring diagram 48 volt phantom power supply schematic 48 volt phantom power supply schematic by ayesha nabilla | september 29, 2022 0.