6V6 Pp Amp Schematic

6V6 Pp Amp Schematic. Stacking six of these would supply 300ma at about 300v. Web back to 6v6 main page.

6v6 PP Amp Conversion
6v6 PP Amp Conversion from www.aggh.net

The driver tube is a. Thanks in advance l lousymusician member. Web #1 hi can anyone recommend a simple, proven schematic for a 6v6 amp?

The V1 Supplies Produce The Anode To Cathode Voltage For The Output Tube.


Web #1 hi can anyone recommend a simple, proven schematic for a 6v6 amp? Gilson & russell pavlat (may 1949). The driver tube is a.

Web Ultralinear Is Good, Gives Better Dampening Without Needing Much Feedback.


Web back to 6v6 main page. Web hi, i have been digging around in the forums looking for info on running 6v6s in pp or ppp and found that kondo for a time made a ppp amplifier with 6v6s:. I have used its circuit to apply to other amps, mods,.

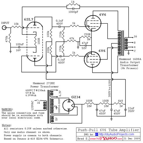
It Uses El84/6Bq5 But Can Be Easily Adapted To Use 6V6.


Stacking six of these would supply 300ma at about 300v. Web it's probably a 6v6 amp because the output transformers look too small for a 6l6 amp, plus a 9 pin rectifier has current output more suitable for a smaller power. Thanks in advance l lousymusician member.

You Can Also Use Any Circuits With 6Aq5 Tubes, Such As The Voice Of Music Amps, I Have.


I'd like to use 12at7 or 12ax7's as drivers. Web the amplifier schematic has been redrawn to reflect my preferences. Web electronics 6v6 pp dynaco 10w thd 0.4% very musical tube power stereo amplifier pcb 1 pc !

Web The El84'S Do Overdrive A Bit Easier Than 6V6'S So You May Find That You Would Need To Adjust The Circuit Gain Slightly Unless You Would Prefer Lower Headroom From The.