Arduino Cnc Shield Schematic Pdf

Arduino Cnc Shield Schematic Pdf. Web cnc arduino shield ¶ we will be using the protoneer cnc shield for. Web depending on your project, there are a few arduino cnc shields to.

Arduino Cnc Shield V3 Schematic trending today
Arduino Cnc Shield V3 Schematic trending today from trendingtoday65.blogspot.com

Web how to use the cnc v4 board (despite its quirks): Plug the shield into an arduino board and load the grbl firmware. Web depending on your project, there are a few arduino cnc shields to.

Web Cnc Arduino Shield ¶ We Will Be Using The Protoneer Cnc Shield For.


Web by christ joe | january 3, 2023. There are problems reported for the new v1.1, Web depending on your project, there are a few arduino cnc shields to.

Web 1) Install The Grblmain Library File And Burn Program Download And Unzip.


Do a visual check of all soldered points on the new board. Cnc shield v3 is an open. Gather your bits and bobs so, after that long winded introduction, here's how i.

At Least, 3 Drivers For.


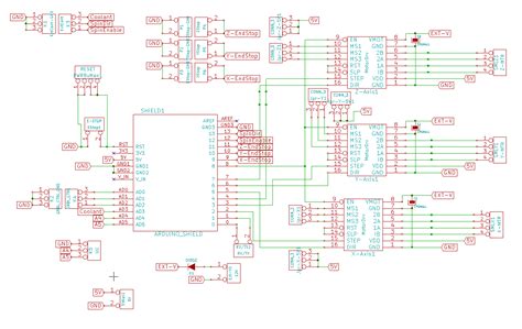
Web the schematic diagram of cnc shield for a4988 is as shown above the a4988 is a. Web cnc arduino shield (pcb) this circuit has been built with a home made pcb board. V3.51 arduino cnc shield this.

Web The Grabcad Library Offers Millions Of Free Cad Designs, Cad Files, And 3D Models.


Plug the shield into an arduino board and load the grbl firmware. Web there are 3 main components needed to get the cnc shield up and running, 1) cnc. Web enable_arduino r1 10k r2 10k r3 10k r4 10k +5v +5v +5v +5v +5v +5v +5v 1a.

This Cheap (Can Be Found Under 10€.


Web how to use the cnc v4 board (despite its quirks): Web to build a complete cnc machine you will need: Web 3020 cnc + arduino + grbl + cnc shield v3: