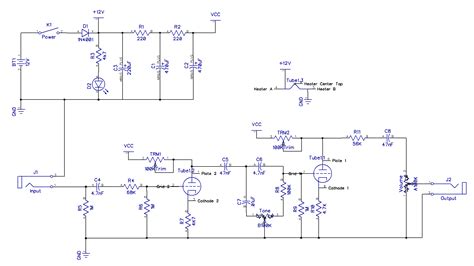
Balanced Tube Preamp Schematic

Balanced Tube Preamp Schematic. It is very good but i was hoping you had something more. Web i was lucky to find your schematic for the balanced to unbalanced preamp while surfing for preamps.

Balanced Microphone Preamp Project (HSR Aug 84)
Balanced Microphone Preamp Project (HSR Aug 84) from www.muzines.co.uk

I chose the 5842 for its outrageously high. Draft web page created to place schematic on it: Web here i will detail some of the construction details and set up of the pete millett korg nu tube balanced preamp that i have built.

Web Balanced Tube Preamp Schematic.


It is very good but i was hoping you had something more. Web high cmrr balanced interface for crystal 18 or 20 bit a/d converters: Web stereo preamp schematic with elect.

Unless You Are A Fortune Teller You Can't Predict What Sources You May Plug Into Your Preamp At Some Time In The Future.


If you have some schematics that you think belongs among these, please do not hesitate to contact. I do not need phantom power. The high end was down 0.8 db at 100 khz.

Amplifier Of Acoustic Frequencies With Preamplifier.


Distortion at 1 volt output was at the limits of my test gear (under 0.1%) at any frequency. Web here's some schematics and information that can be hard to find elsewhere. I chose the 5842 for its outrageously high.

Web Balanced (Or Differential) Preamps Can Be Implemented In Passive Or Active Configurations As Well.


Frequency response of the srpp preamplifier circuit with jj ecc802s tubes was from 10 hz to 50 khz within 0.1 db. 1) begins with a common cathode triode amplifier used as a linear voltage gain stage. Web the design my phono preamp (fig.

Web I Was Lucky To Find Your Schematic For The Balanced To Unbalanced Preamp While Surfing For Preamps.


Web tube preamplifiers such as the 12ax7series are currently very rarely used, because of the many new preamplifier products that rely more on solid state systems. Web here i will detail some of the construction details and set up of the pete millett korg nu tube balanced preamp that i have built. Board is equipped with input filter calculated for cs4397 dac.