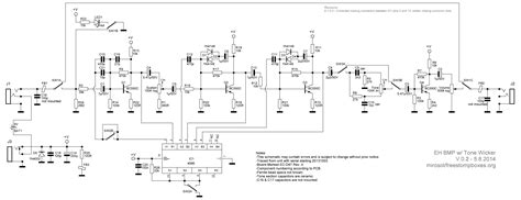
Big Muff Tone Wicker Schematic

Big Muff Tone Wicker Schematic. Web experiment and you may be surprise to find a tone you never thought of ever hearing. Web what is it?

I'm doing it wrong. (Big Muff Tone Wicker/Tone Bypass mod switching help).
I'm doing it wrong. (Big Muff Tone Wicker/Tone Bypass mod switching help). from www.diystompboxes.com

For under $90, the big muff pi with tone wicker is a lot of bang for your buck. Web what is it? Web in this video i go in depth with a classic fuzz pedal that has some additional features that widens its tonal possibilities.

Web Free Schematics And Diagrams.


Web what is it? Web if you are looking for big muff pics and general version info you will find none here as kit rae's site covers that extremely well. Web ehx big muff pi with tone wicker user guide december 17, 2021december 17, 2021 home » ehx » ehx big muff pi with tone wicker user guide contents [ hide 1 ehx big muff pi with tone wicker 2 theory of operation 3 controls 4 warranty information 5 documents / resources 5.1 related manuals / resources

Web Big Muff Site With Schematics And Modifications.


For under $90, the big muff pi with tone wicker is a lot of bang for your buck. Web big muff schematics, articles and modifications. Electro harmonix big muff pi w/ tone wicker.

Big Muff Schematics, Articles And Modifications.


Web the big muff pi with tone wicker is an effects pedal designed to deliver all of the sonic power of the legendary big muff pi while providing user editing capabilities that. Web the ehx big muff pi with tone wicker taps into the sonic power of the legendary big muff pi, but creates new tonal possibilities at the flick of a switch — or two. Web in this video i go in depth with a classic fuzz pedal that has some additional features that widens its tonal possibilities.

Web The Current 2008 Nyc Ri Big Muff Has A Gain Factor Of 250 And The Big Muff With Tone Wicker Has A Similar Gain Factor.


Web experiment and you may be surprise to find a tone you never thought of ever hearing. According to the serial number, this unit has been manufactured in 2013. If you want more gain than the ri big muffs you should.

His Site Can Be Found In The Links Section Of This.


Check out the big muff tone wick. Ehx big muff pi tone wicker.