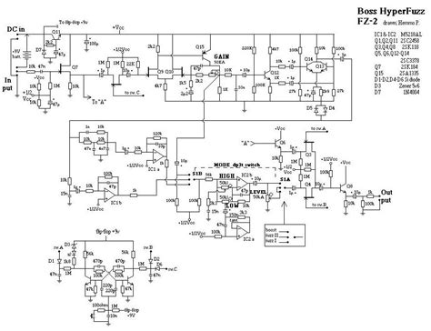
Boss Fz 2 Hyper Fuzz Schematic

Boss Fz 2 Hyper Fuzz Schematic. Fuzz 1, fuzz 2 and gain boost. We reverse engineered the actual pedal and with the factory schematic to get it right.

Coda Effects Boss Hyper Fuzz (Boss FZ2) wall of fuzz from 1993
Coda Effects Boss Hyper Fuzz (Boss FZ2) wall of fuzz from 1993 from www.coda-effects.com

Web web someone happens to have a schematic for a boss fz2 hyper fuzz for stripboard? Fuzz 1 is used for a “booming” sound, fuzz 2 for treble sound. Web boss fz 2 hyper fuzz schematic.

Fuzz 1, Fuzz 2 And Gain Boost.


Web the hyperion fuzz is really a wonder in its design and sound, packed and with lots of gain. Fuzz 1, fuzz 2 and gain boost. It can recreate a traditional fuzz sound, but it also has the capacity to.

Web Web Effects Schematics Amplifiers Schematics Diy Tips Home » Boss Fz 2 Hyperfuzz Boss Fz 2 Hyperfuzz Download Schematic File Type:


It can recreate a traditional fuzz sound, but it also has the. Fuzz 1, fuzz 2 and gain boost. This pcb has the original.

We Reverse Engineered The Actual Pedal And With The Factory Schematic To Get It Right.


This pcb has the original. Web high boss hyperfuzz 23 out. We traced a third unit in.

Web Someone Happens To Have A Schematic For A Boss Fz2 Hyper Fuzz For Stripboard?


Web web someone happens to have a schematic for a boss fz2 hyper fuzz for stripboard? Now updated with corrected values since schematic online had quite a few resistor values wrong. This pcb has the original.

Fuzz 1 Is Used For A “Booming” Sound, Fuzz 2 For Treble Sound.


We reverse engineered the actual pedal and with the factory schematic to get it right. Web high boss hyperfuzz 23 out. Web effects schematics amplifiers schematics diy tips home » boss fz 2 hyperfuzz boss fz 2 hyperfuzz download schematic file type: