Boss Sd-1 Schematic

Boss Sd-1 Schematic. If you want to contribute, please. This is the 1 pages manual for boss sd 1 super overdrive schematic.

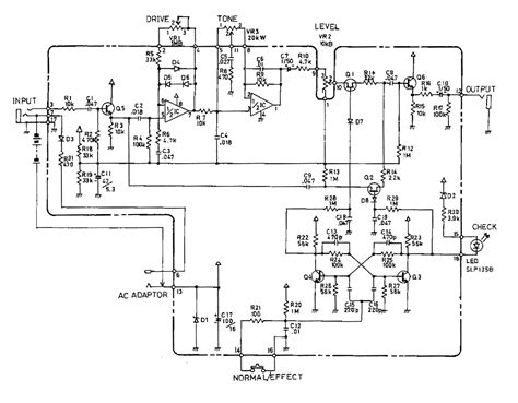
boss sd 1 schematic
boss sd 1 schematic from circuitpartelia55.z13.web.core.windows.net

Web view and download boss sd1 instruction manual online. Read or download the pdf for free. If you want to contribute, please.

Web Boss Sd 1 Super Overdrive.


Here is the diagrams to make it happen. Boss sd 1 super overdrive. If you want to contribute, please.

Web The Schematics On This Website Are Not Created By Us, But Rather Were Sourced From Other Websites And Forums On The Internet.


Web this is the 1 pages manual for boss sd 1 super overdrive schematic. This is the 1 pages manual for boss sd 1 super overdrive schematic. Web boss sd 1 super overdrive schematic.

Web View And Download Boss Sd1 Instruction Manual Online.


This replica does not include the fet switching circuit of the original, it uses a true (total) bypass switch with. If you want to contribute, please. This replica does not include the fet.

This Is The 1 Pages Manual For Boss Sd 1 Super Overdrive Schematic.


Service manuals, schematics, eproms for electrical technicians. Boss sd 1 super overdrive. Web boss sd1 super overdrive sch service manual download, schematics, eeprom, repair info for electronics experts.

Here Is A Schematic That.


Read or download the pdf for free. Web view and download boss sd1 instruction manual online.