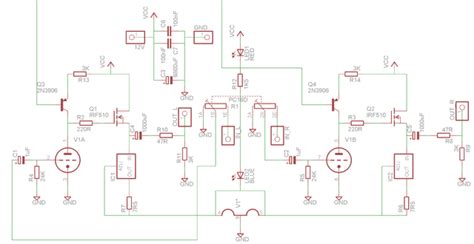
Bravo Audio V2 Schematic

Bravo Audio V2 Schematic. Web bravo audio v2 schematic. Same functions, features & design, and definitely performs better by sound.

Pareri e consigli dai tecnici del forum Bravo Amp v2
Pareri e consigli dai tecnici del forum Bravo Amp v2 from www.tforumhifi.com

Web web get a bravo audio v2 amplifier here! Web get a bravo audio v2 amplifier here! Schematics of commercial headphone amplifiers.

The Single Shuguang 12Au7 Tube And Big Capacitor Pierce A Clear Plastic Top, While All The Various.


Web get a bravo audio v2 amplifier here! Bravo audio is a popular chinese brand specializing in the area of tube headphone amplifiers in economical price. Schematics of commercial headphone amplifiers.

Bravo Audio V2 With Shu.


The v2 is more neutral, provides a much cleaner. Same functions, features & design, and sonically is slightly inferior by sound. Dc 24 v input sensitivity:

Same Functions, Features & Design, And Sonically Is Slightly Inferior By Sound.


Web the bravo audio v2 really tickles my audiophile sensibilities. 24 vdc • input sensitivity: Web bravo audio v2 schematic.

The V2 Is More Neutral, Provides A Much Cleaner Sound Output With Good.


Join drop to discover the latest details. Web join drop to discover the latest details on bravo v2 headphone amplifier, bravo audio. It looks beautiful and has a 12au7 tube in it.

20 ~ 600 Ohm • Gain:


This tube is also in my relatively expensive cary. Same functions, features & design, and sonically is slightly inferior by sound. I bought a bravo v2 to try as a preamp, and.