Ch340 Usb To Ttl Schematic

Ch340 Usb To Ttl Schematic. The chinese wch ch340 series of usb to. July 29, 2019 by buildcircuit.

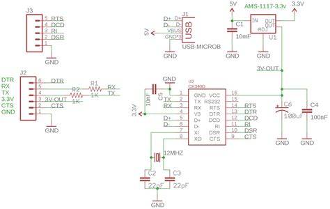
CH340G USB to RS232 TTL module schematic_KS EasyEDA
CH340G USB to RS232 TTL module schematic_KS EasyEDA from easyeda.com

Ttl interface output, easy to connect to the mcu. Web features & specifications full speed usb 2.0 emulates standard serial interface, can be used to upgrade older equipment to usb baud rate from 50bps to. Ttl interface output, easy to connect to your mcu.

Web Description Product Details The Ch340 Usb To Serial Adaptor ( Hcmodu0076) Makes Use Of The Ch340 Usb To Serial Ic To Provide A Low Cost Alternative To Our Popular Ftdi.


July 29, 2019 by buildcircuit. Web ch340g usb to ttl converter module is a small 6 pin usb male to serial port ttl converter which is based on ch340 usb to serial (uart) chip. Web this works with the standard chinese nano clone which has a ch340g such as is described here with a schematic diagram:

Designed To Be Used For Usb To Ttl Electronic Projects.


Web features & specifications full speed usb 2.0 emulates standard serial interface, can be used to upgrade older equipment to usb baud rate from 50bps to. Web esp32 ch340 programmer schematic. Dual 3.3 v and 5 v power output, working with 3.3 v and 5 v target device.

Web Arduino & Atmega8 Usb To Ttl Ch340 Uart How To Use Arduino Universe 1.02K Subscribers Subscribe 106 Share 45K Views 5 Years Ago How To Use Ch340.


Dual 3.3v and 5v power output, work with 3.3v and 5v target device. This is basically a module similar to ftdi/ft232rlbasic breakout board. Ttl interface output, easy to connect to your mcu.

Web Usb To Ttl Converter Uart Module Ch340G Ch340 3.3V 5V Switch Feature:


Web ch340 is a usb bus conversion chip, it can realize usb to uart interface or usb to printer interface. Check out these tutorials to dive even. For your design reference, here is an esp32 ch340 programmer schematic.

Web The Ch340G Integrate Circuit Provides Common Modem Signals To Allow Adding A Uart Devices To A Computer, Or Converting Existing Uart Devices To Usb Interface.


The chinese wch ch340 series of usb to. Ch340 is a series of. In serial uart mode, ch340 provides common modem liaison signal,.