Convert Netlist To Schematic

Convert Netlist To Schematic. The netlist converter contains basic netlist checks to prevent. Web netlist export python scripts.

What is a Schematic Netlist for Your PCB? Blog Altium Designer
What is a Schematic Netlist for Your PCB? Blog Altium Designer from huiwenedn.com

I am looking to take a eeschema design and export a netlist so that an external vendor. Web the general problem of the conversion is much of the detail of the schematic is simply not in the netlist. Web schematics in the hierarchy.

Web Schematics In The Hierarchy.


Web did anyone know how to generate the schematic from netlist. Web fact sheet convert your schematic netlist into a keyin netlist for pads professional or xpedition layout. Web a vhdl, verilog or spice netlist can be generated from the drawn schematic, allowing the simulation of the circuit.

Web Netlist To Kicad Schematic Conversion Tool Uses The Internal Pcb Netlist To Place, Reference And Connect Schematic Components, Creating A Schematic Which Generates.


Web the general problem of the conversion is much of the detail of the schematic is simply not in the netlist. Web a schematic netlist is one of the central pieces of information that will be used in multiple features in your design software to create a real pcb. Web netlist export python scripts.

Easily Design Schematics Of Any Complexity.


The reverse of a netlister)? Andy.k july 7, 2023, 2:40pm #1. Under the view menu option there is an entry called spice netlist which creates a popup window where you can copy the text you want.

Does Anybody Know How To Do That?


Web unparalleled schematic capture. Please support me on patreon: I am looking to take a eeschema design and export a netlist so that an external vendor.

The Netlist Converter Contains Basic Netlist Checks To Prevent.


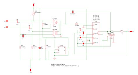
Web i have a quite complicated and long spice netlist and want to generate a schematic from this netlist in cadence. Convert spice model netlist to schematics helpful? Web a schematic netlist defines connections between your components, which includes net names and ports in your schematics.