Cp2102 Usb To Ttl Schematic

Cp2102 Usb To Ttl Schematic. Web make the following connections between your cp2102 breakout board and your 3.3v lcd screen. My problem is that i need to.

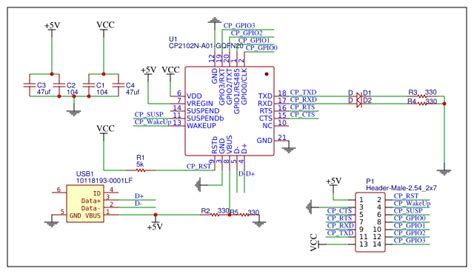
ESP32 CP2102 Programmer Schematic PCB Artists
ESP32 CP2102 Programmer Schematic PCB Artists from pcbartists.com

I noticed that the cp2102 seems to derive it's power from the usb v+. This is a great little tool for embedded systems. This cp2102 uart module is compliant with.

Web Web I Have A Dsd Tech Usb To Ttl Serial Converter Cp2102.


Web schematic and fab print cp2102n. 0v is equivalent to logic 0. I couldn't find a suitable guide for the module i have.

Web I Have An Arduino Mini Pro And A Cp2102 Usb To Ttl Module As In The Image Below:


Web pin description cp2102 cad model symbol footprint 3d model cp2102 features •the stable and reliable chipset cp2102. +3v to +12v logic level is equivalent to logic 1. Web i have an arduino mini pro and a cp2102 usb to ttl.

Schematic And Fab Print Cp2104.


I like this component for systems that need to. This cp2102 uart module is compliant with. Web supported operating systems level logic:

This Is A Great Little Tool For Embedded Systems.


**cp2102 breakout → serial enabled lcd ** 3.3v → vcc; Web i have a usb to ttl adapter. It was last updated on may 17,.

Web Make The Following Connections Between Your Cp2102 Breakout Board And Your 3.3V Lcd Screen.


Pinouts this guide was first published on may 17, 2022. I noticed that the cp2102 seems to derive it's power from the usb v+. Web this is next generation cp2102 usb/ttl breakout board with additional signals which are not present in other similar converters.