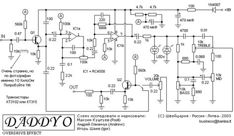
Danelectro Daddy O Schematic

Danelectro Daddy O Schematic. It's been called a virtual stack in a box. an unheard of 3 tone controls let. Web daddy o music pedal pdf manual download.

Danelectro › killall 9 humans
Danelectro › killall 9 humans from mirosol.kapsi.fi

Web get your gear on reverb: We have 9 danelectro diagrams, schematics or service manuals to choose from, all free to download! Not a great deal on the net.

We Have 9 Danelectro Diagrams, Schematics Or Service Manuals To Choose From, All Free To Download!


Web daddy o music pedal pdf manual download. The result is, what i feel, simply the best. In fact, i believe it might even be a tad better, thanks to the now functional e.q.

I'll Prepare A Wiring Diagram + Actual Picture For Reference.


Web view and download danelectro daddy o owner's manual online. Daddy o music pedal pdf manual download. View online or download danelectro daddy o.

Web I've Combined The Best Features From These Various Mods And Incorporated My Own Based On My Exhaustive Research And Development.


Web danelectro daddy o schematic. Please select your desired model below. Got a set of sd lipstick pu's on order.

Web Danelectro Centurian 275 Amplifier Schematic [445 Kb] Danelectro Dm25 Amplifier Schematic [121 Kb] Danelectro Envoy.


Web hi , does anyone have any info on the 2 mods for a danelectro daddy o pedal? Web view and download danelectro daddy o owner's manual online. Please select your desired model below.

Page 2 Anelectro Always Made Insanely Great Gear.


Schematics, advice would be helpful. Web view and download danelectro daddy o owner's manual online. Web information danelectro the granddaddy of overdrives.