Program Counter Circuit Diagram

Program Counter Circuit Diagram. Web a program counter schematic diagram is an illustration of how the program counter works. Web program counter circuit abstract a program counter circuit is composed of two kinds of registers, a down counter, an up counter, a selector, and a logic circuit.

Circuit Diagram For Program Counter
Circuit Diagram For Program Counter from wiringdiagramall.blogspot.com

Web a program counter circuit diagram is a visual representation of the components and connections that make up a program counter circuit. Web program counter circuit abstract a program counter circuit is composed of two kinds of registers, a down counter, an up counter, a selector, and a logic circuit. Design and implementation of a 32 bit incrementer.

Web An Understanding Of The Circuit Diagram For A Program Counter Can Help Demystify The Inner Workings Of A Computer, Allowing Users To Better Understand How Their.


The address specified by the pc will be + n (+1 for a 1. Open the project clock oscillator from chapter 19, exercise 2. Web the program counter (pc) is a register that manages the memory address of the instruction to be executed next.

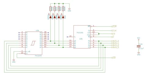
Web Functional Level Block Diagram Of The Pc Designed For This Microprocessor.


First, it will show the power and ground connections. Web to illustrate, here is a diagram showing the circuit in the “up” counting mode (all disabled circuitry shown in grey rather than black): The program counter s circuit details hackaday io.

Web A Program Counter Schematic Diagram Is An Illustration Of How The Program Counter Works.


Web program counter resources easyeda. The pc possesses the following attributes: Create a new project digital counter and rename schematic1 to digital counter.

Web Here Is The Circuit Diagram Of A Fuse That Has An Automatic Status Indicator.


Web a program counter circuit diagram is a visual representation of the components and connections that make up a program counter circuit. Web a program counter wiring diagram consists of several components. Next, it will show the specific components,.

This Is An Electrical Diagram Template Sharing Platform Allowing Anyone To Share Your Great Electrical Diagrams.


Web circuit design of a 4 bit binary counter using d flip flops vlsifacts. Design and implementation of a 32 bit incrementer. Here, shown in the “down” counting mode,.