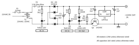
12V Linear Power Supply Schematic

12V Linear Power Supply Schematic. The transformer takes in alternating. Web linearpowersupplies figure3illustratestwocommonlinear powersupplycircuitsincurrent use.

Atx Power Supply Circuit Diagram Pdf Wiring Diagram
Atx Power Supply Circuit Diagram Pdf Wiring Diagram from www.organised-sound.com

Web power supplies and linear regulators our objective is to examine characteristics, schematics, analysis, design and limitations of practical power supplies with ic. Web the 12v dc power supplies fall into two categories, namely 12v regulated power supplies; Web a linear power supply takes the 120vca 60 hz mains power, steps the voltage down through a transformer, rectifies, filters, and regulates it.

Web (If We Just Change The Transformer And The 7805 Ic To 7812, We Can Get An Output Of 12V.) Circuit Designing.


It serves as an interface between a wall outlet and. Web the essential components of a 12v regulated power supply include a transformer, rectifier, filter, voltage regulator, and overload protection. Web an253/1088 power supply design basics by p.

Web 12V Power Supply Is A Linear Power Supply That Constantly Provided The 12V At The Output In The Input Voltage Is 12V And Above.


Web power supplies and linear regulators our objective is to examine characteristics, schematics, analysis, design and limitations of practical power supplies with ic. I also add in an led to make sure the power supply is working. Web however, if you are just going to pull out a few hundred milliamps (lower than 500ma) from it, you won't need a heatsink for the regulator, but it may get a little bit warm.

Web A 12V Regulated Power Supply Is An Integral Part Of Any Dc Supply Unit Used In Electronic Equipment.


A new switching power supply circuit based on schmidt trigger | this paper. In addition, the 12v regulated power. This is a linear power supply so the.

The Transformer Takes In Alternating.


Let’s learn how to make a linear power supply step by. Web 12v dual power supply circuit diagram with explanation#12v_dual_power_supply_circuit_diagram_with_explanationtutorials for. You can add in an led if you want.

Web Download Scientific Diagram | Schematic Diagram Of The Linear Power Supply From Publication:


Web the 12v dc power supplies fall into two categories, namely 12v regulated power supplies; Web a linear power supply takes the 120vca 60 hz mains power, steps the voltage down through a transformer, rectifies, filters, and regulates it. Web linearpowersupplies figure3illustratestwocommonlinear powersupplycircuitsincurrent use.