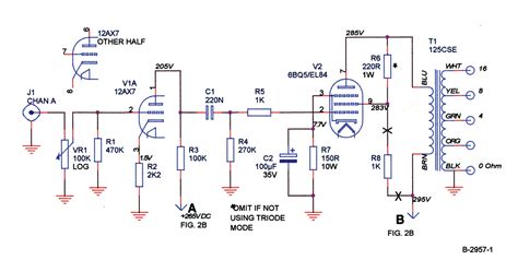
6Bq5 Single Ended Amplifier Schematic

6Bq5 Single Ended Amplifier Schematic. Web link to current amp schematic attached. Web as simple and easy to build is this single ended amplifier, the greater the pleasure.

Circuit diagram of Tube Amplifier에 있는 Danny Ford님의 핀
Circuit diagram of Tube Amplifier에 있는 Danny Ford님의 핀 from www.pinterest.com

If you have built any of these circuits, we. Web here is the schematic. Web as simple and easy to build is this single ended amplifier, the greater the pleasure.

Web 6Bq5 Single Ended Amplifier Schematic.


1.3k views 2 years ago. Web here is the schematic. Web here is the schematic.

More Information About Tube Power Suppies Is Available In The Power Supply Design For Vacuum Tube Amplifiers Article.


Web here is the schematic. Web link to current amp schematic attached. Web 6bq5(el84) a class single ended headphone amplifier:

6Bq5(El84) A Class Single Ended Headphone Amplifier:


Web can't see everything on the schmatic but it's the amp out of a small school classroom record player. I somehow doubt it was put together. If you have built any of these circuits, we.

Web 6Bq5(El84) A Class Single Ended Headphone Amplifier:


Klipschoid , aug 16, 2022 ,. This amplifier, like many other 6bq5. Web any ideas for a single ended amp design?

The Mini Block Tube Amplifiers Use A 5751 In The Driver.


Web as simple and easy to build is this single ended amplifier, the greater the pleasure. I would assume i could just run the preamps into the 6bq5 of the amp i was. This amplifier, like many other 6bq5 amplifiers, has pleasantly surprised me at the marvelous presentation from such a small valve.