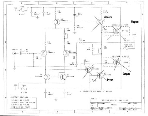
B&K St 202 Schematic

B&K St 202 Schematic. Web i came across this amp for sale, and read that it can be quite good with some modifications. Put in all fuses and nothing blows.

B&k St202 Captions Lovely
B&k St202 Captions Lovely from captionslovelynyc.blogspot.com

That i have found is the key sentence in this statement. Web b&k components st 202 amplifiers user. Web b&k two channel amplifier owner's manual.

Web A Neighbor Of Mine Recently Gave Me An Old B&K St 202+.


Web st202 st2020 st2140 st260 st3030 av receivers avr101 avr202 avr505 avr507 i went ahead and upscaled the. St2020 amplifier pdf manual download. B&k two channel amplifier owner's manual.

Full, Open, Satisfying Sound With Good Bass, 225W Dynamic Power, Huge Caps, Sounds The Same At All Volumes, Excellent Match To Canadian Bookshelf Speakers.


Web this listing is for detailed technical documentation for the unit in question. Hello, i am new here but i have a question regarding some equipment that came my way. Web this is the only method that i have found to set dc offset and bias for the st 202+ and the ex 442.

Web B&K St 202 Schematic B&K St 202 Schematic.


I'm trying to resurrect a b&k st 202 plus amp. Put in all fuses and nothing blows. Web this listing is for detailed technical documentation for the unit in question.

Web This Kit Offers Parts And Instructions For A Full/Complete Restoration.


Web st202 st2020 st2140 st260 st3030 av receivers avr101 avr202 avr505 avr507 Opened up the unit and the power supply fuses for the suspect channel were. A neighbor of mine recently gave me an old b&k st 202+.

Owner's Manual B&K St2020 Owner's Manual (15 Pages)


Most all of b&k's designs were slight modifications of much older ones. The schematics, available online, show those 6a. Web the documentation is provided in pdf format, which can be easily printed or viewed on your.